来源:上观新闻 2025年11月19日
标题:教育部哲社实验室25校新名单公布,交大文科、上戏科艺等4个上海实验室入选
作者:解放日报 徐瑞哲
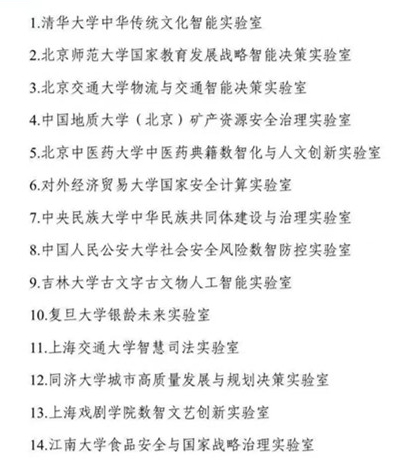
教育部近日公布第二批哲学社会科学实验室建设名单,全国仅25所高校的哲社实验室入选。上海高校共4所上榜,包括3所“双一流”高校。记者梳理发现,交大文科、上戏科艺实验室均在其列。其中,上海交通大学凯原法学院牵头建设并申报的智慧司法实验室是全国法学领域第二家入选教育部哲学社会科学实验室的机构,而上海戏剧学院数智文艺创新实验室则是来自上海市属高校的唯一实验室入列。
作为国家繁荣发展哲学社会科学战略的重要举措,教育部哲学社会科学实验室建设旨在通过跨学科融合与科研范式创新,构建中国特色哲学社会科学体系。这批高层级实验室经遴选认定后进行培育建设,建设周期为5年,其中含试运行期1年。在建设周期内,给予一定经费支持。

智慧司法实验室。
上海交大智慧司法实验室执行主任杨力教授表示,在“两高一部”支持下,智慧司法实验室主要研究方向包括数字法学与司法智能化原理、智慧司法知识生成、智慧司法体系工程和智慧司法全球战略等,以“突破学科边界、重构研究范式、塑造全球标准”为核心,着力推动智慧司法从“技术赋能”向“规则重塑”跃迁。
智慧司法实验室聚焦司法领域基础理论研究和关键技术攻关,融合法学、计算机科学与技术等学科,牵头负责多项国家重点研发计划项目(司法专项)和国家社科基金重大项目,探索文工交叉、有组织科研、产学研协同,致力于促进复合型人才培养和科技成果转化,在智慧法院、智慧检察、智慧司法行政,以及赋能金融解纷、知识产权、企业治理、涉外法治等领域的数字化和智能化,取得了阶段性进展和成果,助力推动中国式司法现代化建设。

上海4所实验室名单。
上海戏剧学院数智文艺创新实验室锚定数智时代文化强国建设的学术话语体系、技术创新路径、创作实践模式协同治理架构,以“大戏剧观”为引领,首创推动未来戏剧学研究,融合戏剧、戏曲、影视、舞蹈等文化艺术形式,助力文艺治理全链模式创新,推动文艺教育、产业、行业转型升级。实验室构建了“艺术+管理”与“艺术+科技”双轮驱动创新体系,实行“理论+实践”协同发展,形成独具特色的“一体两翼”格局,体现了学术研究与产业应用的深度交融。
解放日报·上观新闻记者了解到,2021年,教育部研究确定了首批哲学社会科学实验室名单,含试点9个、培育21个。其中,上海师范大学、上海市教育科学研究院教育大数据与教育决策实验室成为上海入选的唯一试点机构。此次,入选第二批名单的上海高校实验室还有:复旦大学银龄未来实验室、同济大学城市高质量发展与规划决策实验室。
链接地址:https://www.shobserver.com/staticsg/res/html/web/newsDetail.html?id=1021271



